hardware fixes Resistor
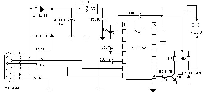
MBUS - RS232 interface for common Nokia mobile phones

IC
description
78L05
5.0V voltage regulator (NOT 7805 !)
MAX232
RS-232 interface IC
1N4148
standard 1N4148 signal diodes
470µF
Capacitor (just take anything ~100µF)
47µF
Capacitor (anything 1µF~50µF, voltage regulator won't care)
10µF
Capacitor (can be 4.7µf or 6.8µf as long as all 4 are the
same value)
10kOhm
4.7kOhm
Resistor
BC 547B
Transistor (BC548 or BC549 will work, too)
Nokia 3210

Nokia 3310

Nokia 8210 - 8850

Nokia 51xx / 61xx / 7xxx
